關注麻豆精品免费视频:

湖南麻豆精品免费视频管業有限公司
首頁 選擇語言:

ENGLISH

熱線: 13974980698 / 18670215088
熱門搜索關鍵詞 > 304不鏽鋼水管 家裝水管 家裝不鏽鋼水管 不鏽鋼水管 燃氣不鏽鋼管材 水管管件

安裝指導

INSTALLATION GUIDE

聯係我們

CONTACT US
您當前的位置:首頁 > 安裝指導 > 安裝規程

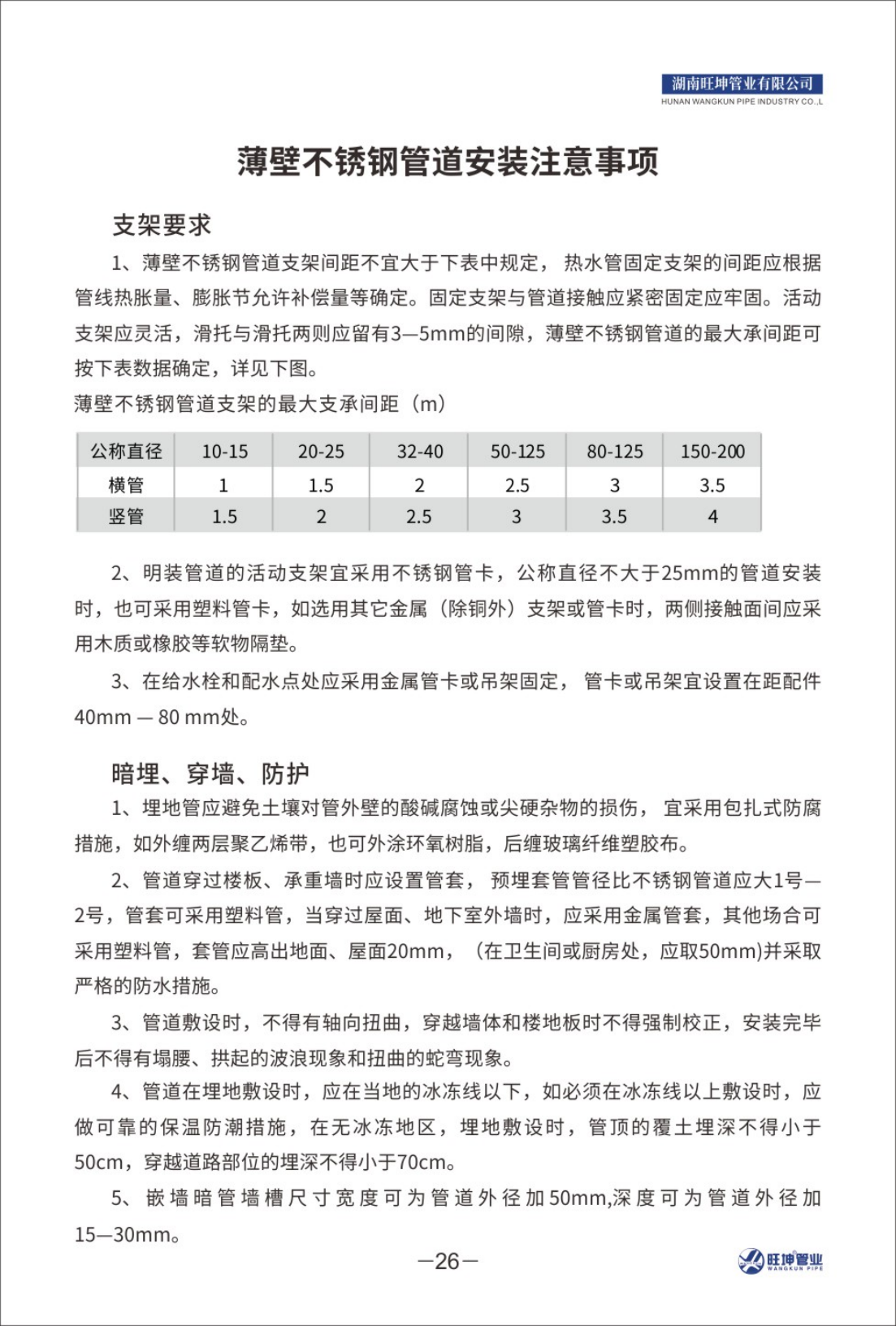
薄壁不鏽鋼管道安裝注意事項

發布時間:2021-05-10 09:44:00 點擊:

產品推薦
關於我們
公司簡介
企業文化
生產基地
企業招聘
產品中心
不鏽鋼管材
雙卡壓不鏽鋼管件
焊接式不鏽鋼管件
溝槽式不鏽鋼管件
法蘭連接管件
不鏽鋼分水器
不鏽鋼絲扣件
工程案例
高層住宅小區
辦公寫字樓
大型工程項目
醫療教育機構
大型工業園區
榮譽資質
榮譽資質
中標通知書
招商加盟
流程
市場分析
安裝指導
安裝指導視頻
安裝標準
安裝規程
資訊中心
麻豆精品免费视频資訊
行業動態
技術答疑
聯係我們
13974980698
18670215088
麻豆精品免费视频-麻豆果冻传媒精品国产A-麻豆传媒官网入口-麻豆传媒TV免费在线下载